24小时咨询热线:
19953345289 18053601282
产品分类
- 江南娱乐app官网下载苹果手机
- 土壤养分速测仪
- 速测型土壤检测仪
- 测土配方施肥仪
- 肥料养分检测仪
- 有机肥检测仪
- 复合肥检测仪
- 化肥检测仪
- 土壤肥料养分速测仪
- 肥料总有机碳检测仪
- 肥料有机质检测仪
- app江南
- 土壤重金属检测仪
- 江南游戏官网
- 手持农业环境检测仪
- 土壤总有机碳检测仪
- 土壤呼吸测定仪
- 土壤硬度计
- 土壤紧实度仪
- 土壤盐分测定仪
- 土壤水势测定仪
- 土壤PH测试仪
- 土壤氧化还原电位仪
- 植物病害诊断仪
- jnty体育江南
- jnty体育下载
- 土壤采样设备
张经理:19953345289
刘经理:18053601282
QQ:26751168
邮箱:hengmeiyiqi@126.com
地址:山东省潍坊市高新区金马路1号欧龙科技园
土壤养分快速检测仪 HM-TYC
编辑:土壤养分检测仪
更新时间:2024-03-01
产品描述:土壤养分快速检测仪 (测土配方施肥仪) 品牌:恒美 型号:HM-TYC 特点: ★全国《机箱 / 药剂一体式铝合金机箱》设计,便于携带、坚固耐用,配套检测方法及成品药剂。 ★
咨询热线:
张经理:19953345289刘经理:18053601282
产品描述


















土壤养分快速检测仪
(测土配方施肥仪)
土壤养分检测仪_土壤养分检测仪品牌:恒美 型号:HM-TYC
特点:
★《机箱/药剂一体式铝合金机箱》设计,便于携带、坚固耐用,配套检测方法及成品药剂。
★微电脑控制,数字化线路、程序化设计,液晶显示,交直流两用,测试数据可存储查询,可野外流动测试,大程度降低操作者的失误和劳动强度。
★分辨率:0.001,触摸式按键,内置新型热敏打印机,可打印测试结果。
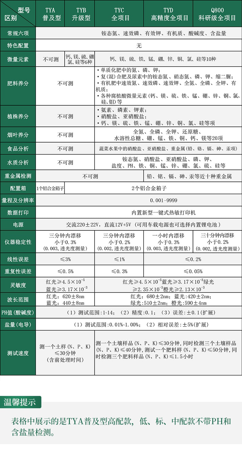
★土壤养分快速检测仪可检测土壤及化肥、有机肥(含叶面肥、水溶肥、喷施肥等)、植株中的速效氮、速效磷、有效钾、全氮、全磷、全钾、有机质、酸碱度,钙、镁、硫、铁、锰、硼、锌、铜、氯、硅、钼等各种中微量元素。
★采用高亮LED光源,滤光式处理,保证光源波长稳定, 硅半导体作为信号接收系统, 寿命长达10万小时级别。光源稳定,重现性好,准确度高。
★比色槽部分采用单通道设计,无机械位移及磨损,光路测试定位**,保证测定结果精度。
★配套专家施肥系统数据,可对百余种全国农业、果树、 经济作物的目标产量科学计算推荐施肥量。
一、功能多、测试项目齐全:
土壤养分:●铵态氮、硝态氮、速效磷、速效钾、有机质、全氮、碱解氮、pH值、含盐量、水分等十项; ● 中微量元素:钙、镁、硫、铁、锰、硼、锌、铜、氯、硅、钼等。
肥料养分:● 单质化肥中的氮、磷、钾; ● 复(混)合肥及尿素中的铵态氮、硝态氮、磷、钾、缩二脲; ● 有机肥中速效氮、速效磷、速效钾、全氮、全磷、全钾、有机质,各种腐植酸、微量元素(钙、镁、硫、铁、锰、硼、锌、铜、氯、硅、钼)等。
植株养分:● 植株中的氮素、磷素、钾素;硝酸盐、亚硝酸盐;钙、镁、硫、铁、锰、硼、锌、铜、氯、硅、钼等项。
烟叶养分:全氮、全磷、全钾、还原糖、水溶性总糖、硼、锰、铁、铜、钙、镁等20项。
二、仪器技术指标:
1.电源:交流 220±22V 直流 12V+5V(可用车载电源也可选择仪器内置锂电池)
2.功率: ≤5W
3.量程及分辨率:0.001-9999
4.重复性误差: ≤0.3%(0.003,重铬酸钾溶液)
5.仪器稳定性:三分钟内漂移小于0.2%(0.002,透光度测量)。仪器开机预热5分钟后,两分钟内显示数字无漂移(透光度测量),五分钟内数字漂移不超过0.3%(透光度测量);二十分钟内数字漂移不超过0.5%(透光度测量)、0.001(吸光度测量);三十分钟内数字漂移不超过0.7%(透光度测量)、0.002(吸光度测量)。
6.线性误差: ≤1%(0.01,硫酸铜检测)
7.灵敏度:红光≥4.5 ×10-5 蓝光≥3.17×10-3 绿光≥2.35×10-3 橙光≥2.13×10-3
8.波长范围 :红光:680±2nm; 蓝光:420±2nm;绿光:510±2nm;橙光:590±4nm
9.PH值(酸碱度): (1)测试范围:1~14 (2)精度:0.1 (3)误差:±0.1(扩展)
10.盐量(电导):(1)测试范围:0.01%~1.00% (2)相对误差:±5%(扩展)
11.土壤水分技术参数水分单位:﹪(g/100g);含水率测试范围:0-100﹪;误差小于0.5%
12.土壤中速效N、P、K三种养分一次性同时浸提测定、科学指导施肥量
13.肥料中氮(N)、磷(P)、钾(K)等养分同时、快速、准确检测
14.测试速度:测一个土样(N、P、K)≤30分钟(含前处理时间,不需用户提供任何附件)
15.同时测8个土样≤1小时(含前处理时间)
16.数据查询打印:测试数据可存储、查询、打印,内置新型一键式热敏打印机
三、测试速度:
测一个土壤样品(N、P、K)≤30分钟,同时检测三个土壤样品(N、P、K)≤40分钟;
测试一个肥料样(N、P、K)≤50分钟,同时检测三个肥料样品(N、P、K)≤1.5小时。
四、产品仪器特点:
土壤养分快速检测仪功能全:测试项目国内外*全(各类药剂均可选购)。
配套齐全:该仪器集药、器、仪为一体,携带方便,相当于一个小型实验室。适于农业服务部门或农资经销商、肥料厂商测土施肥和鉴别肥料真假。
操作简便、速度快捷,成品药剂开瓶即用,无须配置。
五、售后服务:
仪器整机质保五年,终身免费维修服务,免费邮寄仪器、免费培训。
终身免费提供土肥等农业相关技术支持!
土壤养分快速检测仪配置清单(两个铝合金箱子):
仪 器 箱 |
药 品 箱 |
||||
序号 |
名 称 |
数量 |
序号 |
名 称 |
数量 |
01 |
主机(内置打印机) |
1台 |
01 |
土壤养分测定用药一套 |
见说明书 |
02 |
电子天平(100g/0.01g) |
1台 |
02 |
三角瓶100ml |
2只 |
03 |
比色皿 |
4只 |
03 |
容量瓶 |
1个 |
04 |
刻度吸管1、5、10mL |
各1支 |
04 |
洗瓶 |
1个 |
05 |
主机电源线 |
1根 |
05 |
角勺 |
1套 |
06 |
直流12V线 |
1根 |
06 |
定性滤纸 |
1盒 |
07 |
说明书、合格证 |
1套 |
07 |
吸球 |
1个 |
08 |
08 |
小铝盒 |
1个 |
||
09 |
09 |
量筒(50mL) |
1个 |
||
10 |
10 |
10ml离心管 |
30个 |
||
11 |
11 |
离心管架 |
1个 |
||
文章地址: //m.ablemoon.com/tryfsc/61.html,山东恒美科技提供土壤养分检测仪价格,包括土壤养分测试仪、测土配方施肥仪,免费分享土壤养分测定仪的用途及土壤养分速测仪使用知识;如需转载请注明本文来源出处!
- 上一篇:土壤养分测试仪 HM-TYB
- 下一篇:土壤肥料养分速测仪 HM-TYD

您当前的位置:

